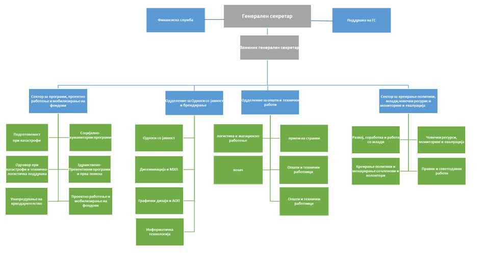
seama na struktira

https://api.ckrm.org.mk